中国科技大学北京校友会
关于我们
缘起与历史
简介
理事会
监事会
联系我们
新闻动态
新闻快递
通知公告
支持我们
校友捐赠方式
志愿者参与
校友捐赠
校友链接
加入组织
工作机会
在线捐赠
常见问题
新闻订阅
订阅网站最新信息
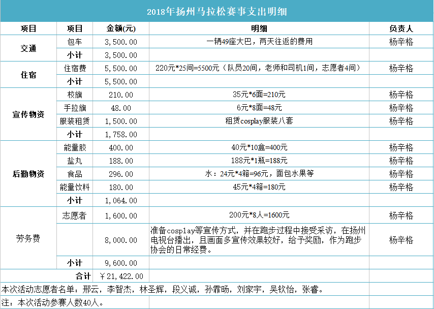
2018年扬州马拉松财务
相关阅读:
八仙过海下扬州,中国科大凯歌还
说明:
该项目未经单独审计、但参与校友会年度审计。
2018-05-02
上一篇:
计算机学院校友相聚北京中关村
下一篇:
八仙过海下扬州,中国科大凯歌还