作者前言
近日,北京校友会召集北京校友小聚,谈及中国科大学子出路多元化问题,科大人在“千生一院士”之余,能否在其他领域拥有更强的影响力?对于志趣不在科研的同学,能否找到适合自己的发展道路?作为曾经的“科大24K学渣”,我的转行感悟可能对科大在校生有一定帮助,并请资深校友指正提点。
本文完成于2017年元旦,算毕业前夕对个人求职阶段的总结,以框架为主,辅以少量实践经验简述。其中“金融求职市场供需简析”部分可能是市面上第一个关于该领域的研究,当时发布于知乎后,一些培训机构纷纷效仿。
本文分析框架也可迁移到其他行业的求职中,把握“一般与特殊”即可。时隔三年多再看本文,多有过时和幼稚之处,故仅供参考。
感谢曾经帮助过我的科大人,望薪火相传。愿科大校友在金融界有更强的影响力,并能和实业界、科技界校友产生更好的化学反应。
作者简介
姓名:郑洋
毕业学校:中国科学技术大学材料化学学士(1014)、中国科学院大学2017届金融硕士
在校经历:
本科期间:
GPA、英语成绩“战斗力不足五的渣渣”;
曾任中国科大化学院辩论队教练、领队,团队获校辩论赛冠军,连续三年进入决赛;
曾任中国科大材料系学生会主席、1014班班长;
放弃出国/保研道路,跨专业考研。
硕士期间:
曾任申万行研精英培训营北京班副班长、优秀学员;
曾在建信基金、华泰证券、中信证券、申万宏源证券等机构从事行业研究实习。
证书:
截至研一上学期结束时,通过CPA三门、证券从业五门
Offer:
工商银行总行资产管理部(秋招取得,从了)、华泰证券研究部(暑期实习留用)
目前就职:
工银理财投资研究岗
(注:工银理财在“资管新规过渡期”后,将承接工商银行超过三万亿理财产品的投资管理职能,成为中国大资管领域规模最大的机构,欢迎科大毕业生踊跃加入。)
路都是人走出来的:WHY/HOW/WHAT
WHY:为什么要转行做金融
每个人有每个人的故事,转行金融的理由也多有不同。或许有如下理由:
当然我们在做选择时总是面临着信息不对称的局面,不可能等到时机都成熟后才行动。路都是人走出来的,走着走着就有路了。
而且我觉得要做好一件事,很多时候是需要内在的认可和强大的精神自驱力。如果你在学习和从事金融工作时有很强的愉悦感了,就可以尝试了,哪怕暂时的结果并不特别理想,起码这一段自己很开心,而且职业生涯很长,未来总有机会。
金融求职市场供需简析(原谅我做行研做习惯了)
(1)供给端,统计各地金融经济传统名校(学校挂一漏万,学院名称有简写,且数据可能有误,见谅)2017级泛经管类硕士(含经济金融应统税务保险国商会计等,不含MBA和非全日制)招生计划,数据如下表所示:
如上表数据,所谓清北复交人五大学校泛经管类硕士有三千人左右;
加上两财一贸和南开中山,以上十校泛经管类硕士超过7200人;
再考虑未进行统计的浙大、南大、中科大、武大、厦大、同济、西财、中科院、社科院等校,以及海归名校毕业生(世界前100?),清北复交理工科转行学生等...
上述各供给源预计总供给量在1万-1.5万人的水平。
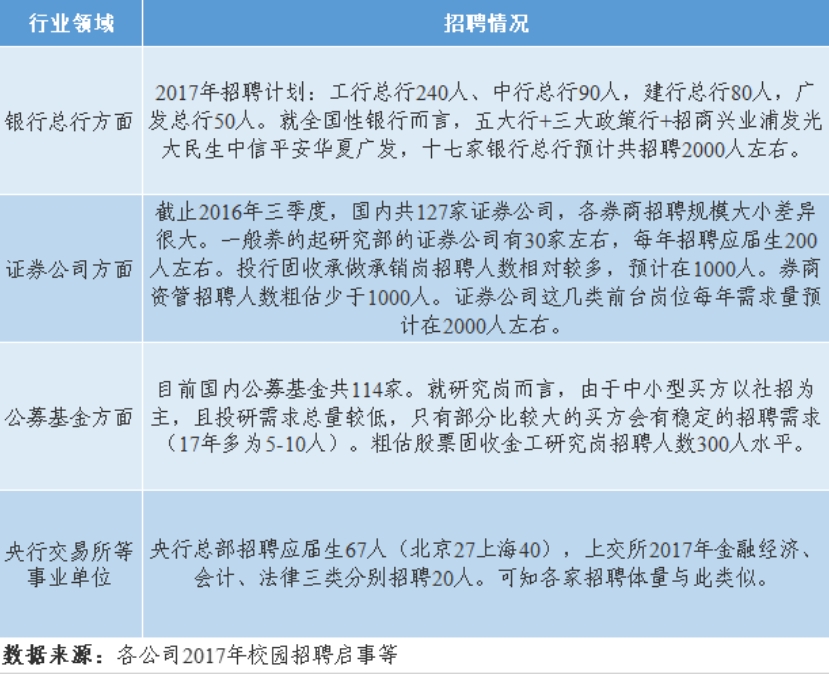
(2)需求端,下面先列举几类大家熟知的金融岗位(本部分估算可能有一定出入)
经过上述估算,券商基金前台岗+全国性大行总行+大型事业单位,每年招聘人数预计在5000人。当然这些金融机构不止有前述这些岗位,此外还有很多信托保险租赁资管、地产、会计所、非金融企业财务投资岗、其他政府机关和事业单位等非常棒的机构。大家肯定都会有好工作的。
但列举上述数据是想说明如下结论:
(i)名校经管学生供给量很大,而大家熟知的几类岗位数量却没那么多,如果一定要进那些岗位,需要做到很优秀;
(ii)金融求职要扩大眼界,不要局限在少数几类机构和几类岗位上,并做好针对性准备。
HOW:金融求职怎么办
既然已决定来求职金融了,那我们首先分析下金融求职的流程和现状(以两年制硕士求职内资机构为例)。
1.先声夺人,时间是生命线
由此时间轴我们可以看到:对于两年制硕士,在刚刚体会到入学的新鲜感之后仅仅半年,就要面临暑期实习招聘的挑战了。如果之前没有准备好,很容易找不到合适的暑期实习。而暑期实习又是各大券商基金核心岗位最主要招聘方式,大部分录用名额都将归属暑期实习生(尽管很多机构可能拖到元旦前后才发offer)。
而到了秋季会发生什么呢?
(i)海归们回国加入就业市场了
(ii)之前没准备好求职的人,这次准备充分多了
(iii)券商基金前台岗位已被预订过半,银行和各种事业单位和非金融企业成为秋招的主要供给者。
2.招聘的秘密——从用人方角度思考
既然金融行业优秀的人那么多,招聘者又是如何选择的呢?
我不是HR,只是帮忙筛过简历围观过面试,且尝试换角度做过些思考,并提出了下面的框架:
我觉得以上四因素对应了用人单位对应聘者知识储备和实践能力方面的基本要求。但不是说这四项都要很好才能求职顺利,如果有一两项特别优秀也会脱颖而出。而且找工作时还有最大的一项影响因素:缘分。
大家在听天命之时,可以在这四个角度上努力尽人事。
学历:不可否认,非名校、非经管专业的同学也有很多是非常优秀的,是可以胜任金融工作的。但是因为应聘者实在太多,更何况名校供给已经足够多,当其他因素相差不大时,只能将学历作为一项基本筛选工具。作为一硕士非211(小编注:国科大被黑了,这是作者原话哈)、本硕都是非传统目标院校的学生(小编注:中国科学技术大学哭晕在厕所!),我在这方面也承受了非常大的压力,解决办法只有:多投,把握好仅有的机会,在其他方面做到更好。
证书:证书也是用来证明知识技能的,尤其在一级市场承做方面,CPA有着非常大的用途。又由于CPA难度很高,本科毕业后才能考,每年只能考一次,十月考完十二月才能出成绩,实际上对于两年硕而言只有研一一次考试机会,一次性过多门的人很少,所以券商投行招聘时,通过较多CPA科目的人将有望具有较大优势。CFA和FRM有一些机构会比较喜欢,但没有CPA那样会带来明显的优势。此外证券从业基金从业期货从业等基本的证书,在应聘相应企业时,也会起到一定作用。
实习:其实招聘单位看重实习的原因无非就是为了招来的人直接就能用,毕竟学校和职场的差异还是很大的,包括知识技能和人的状态。而且有很多招聘只面向已在团队中实习的人,相当于把实习作为一个比较长的考察期。资本市场前台岗位人员通常不会多,对每个正式员工的要求都很高,这样就需要他们在入职时就具备相应的能力。再考虑如此大的供给量,实习也就成了基本标配,扎扎实实做实习,以正式员工标准要求自己,没错的。
内推:广义的内推包括寻找日常实习时学长学姐直招推荐、包括正式招聘时实习领导向公司HR的推荐、包括团队内无法留用时领导帮忙向他们同行朋友的推荐、也包括自带资源的VIP获得推荐。仅从机构的角度而言,这些内推其实都是合理的。当我们足够强,和领导、老师关系足够好时,内推也不是不可能的。
很多科大人也许更信奉于靠自己、靠技术,与人交往时拉不下脸。做好自己当然非常重要,甚至是人际交往的前提所在,但多维度的竞争才是世界的真相。请在坚守自我的同时,少一点所谓的矜持、内向、看不惯。多表表诚意,记得表达下感恩、落实下小回馈,很多事情办了也就办了,真的没那么难。
基于前面分析的竞争烈度,在上述四个方面的努力,没有最好只有更好。判断自己努力是否到位的标准是:
是否有能力“冒充”正式员工
如果不知道该做什么,请向着这个方向前进;
如果还不能,请努力拥有接近正式员工的水平;
如果运气暂时不够好,那当自己有能力“冒充”正式员工时,总有好机构愿意要你。
科大地处合肥,确实有很多不便之处,但市场竞争不会体谅你,你的对手就是那些“武装到牙齿”的清北复交人金融科班学生们,你们是要正面交锋的。没有借口,没有理由,市场竞争永远是结果导向,在合肥憋了这么多年,有机会和全国最高水平的同龄人们一决高下了,多么令人血脉贲张啊。该海投就海投,该去北上深租房实习就去租房,该高铁通勤就去买票。这么多年读书的苦都吃过来了,机会窗口转瞬即逝,别在乎最后一两年的辛苦和那点成本。
3.笔试面试怎么办
目前各机构的招聘笔试多以网测的形式出现,考试内容包括专业知识、行测等,难度不一风格不同。有些机构还会把笔试成绩和简历评分进行合成。要参加笔试时,自己提前请教参加过的师兄师姐,针对性地做一些练习,想一些对策。
面试的话,包括群面和业务单面(一群人一起进考场,领导挨个问业务的也算业务单面)。无论那种面试,我觉得我们的目的都是要证明自己适合这个机构这个岗位。在一群面试者中,我们需要找到自己独特的定位。我们不会让所有的面试官都喜欢,但一定要让他们记住我,不然连被“不喜欢”的机会都没有。
群面淘汰率很高,重要的是找到自己的位置。反应快能迅速提出框架的可尝试当leader,如果倾听能力和引导能力强的可以考虑计时员,一般leader大多会自动成为总结者但其他人也可以试着抢一抢这角色。我个人的习惯是不当这三个角色,想明白问题之后找准切口,后程发力翻盘。如果是时间比较长,讨论比较充分的群面,这种策略没问题,如果群面时间很短,比如只有15分钟的那种,且自己状态不好时,很容易还没发挥出来就被干掉了。所以提前做准备、准备常用框架和发言范式是必要的,甚至几个好朋友可以组织一些练习。
单面的话,由于我之前应聘的基本都是行业研究岗,面试玩法也比较固定:你对行研有哪些了解?你觉得自己为什么适合这个岗位?对XX行业有多少了解?推只股票吧?这些东西就看平时自己的思考和积累,适当的请教也是必要的,当然最后一定要内化于心。从另一个角度看,之前的实习一定要扎扎实实地做,业务面时要见真功夫的。领导们见得多了,别哗众取宠乱抛观点,逻辑过程比结论重要,数据要详实该背的要背,学会三句话说清楚一只票(一个行业)。
WHAT:风物长宜放眼量
站在金融求职路上,很多人都会感到迷茫。我觉得我们可以从更高地角度审视整个过程,尝试回答以下问题:
(1)我的优势和效用曲线是什么
(2)金融行业都包括哪些子行业,各个子行业都包括什么机构,内部竞争格局是什么样的,各个子行业都是怎么赚钱的,该子行业从业者的核心竞争力是什么,赚钱可持续性如何,要求从业者有哪些素质。
之后将两组问题的答案进行对接,就明白了我们想做什么,我们能做什么,我们该如何满足求职要求。正所谓“建立格局,找准切口,努力扎实做下去”。
再从一个更高的角度上来看,金融其实只是社会运行的一部分,金融职业也只是一个职业而已。在金融(求职)圈待久了,容易有种万事万物都在围着金融转的感觉,然而这是一种错觉。甚至从历史的角度上看,资本市场简直是这个国家最可以牺牲的利益了。
个人的努力永远要基于历史的进程。惊涛骇浪潮头已现,各个行业的发展在未来几年里都可能面临着很大的不确定性,我们要做好思想准备。所以,风物长宜放眼量。
最后的话
想好了就去做,不跟风不动摇,趁年轻。人生苦短,总得做点曾经觉得遥不可及的事儿,总得和命运聊聊天
时间精力有限,什么都想做,什么都做不好
充分竞争的地方 没有超额收益,要独立思考出自己的“商业模式”
弄清自己的效用曲线和优势劣势,想好你到底要什么,别跟风,别被外界眼光和所谓歧视链框住
纸面工资不等于收入,纸面工资不等于幸福,格局要放大,我们都一直在路上
关于作者:郑洋(1014),工商银行总行资产管理部。本文仅代表个人观点,并不代表其供职机构观点。(责任编辑:毕宇昕)
2020-10-20
